官方!CBA裁判报告出炉,广州5分惜败广厦,决胜时刻有重大误判
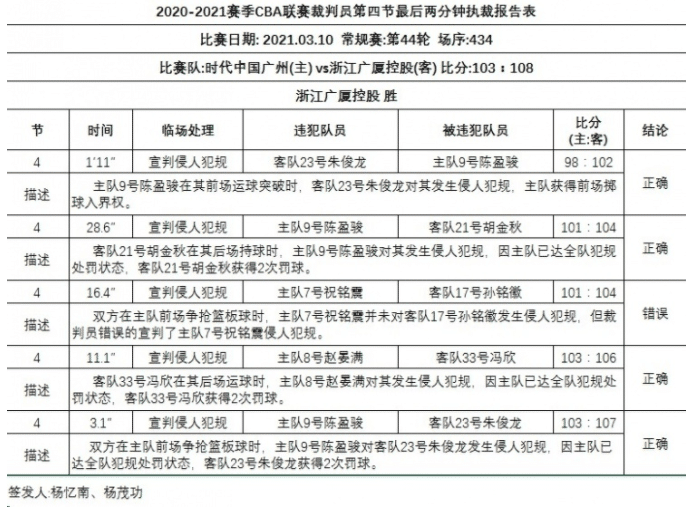
来源:24直播网03-13 09:4524直播网3月13日讯 3月12日,CBA官方公布了广州vs广厦的裁判报告,这场比赛的最终结果是广厦108-103击败广州,根据裁判报道显示,主裁判在最后2分钟内的判罚有一处是错判:还剩16.4秒的一次篮板拼抢中,裁判错误地宣判了广州球员祝铭震对广厦球员孙铭徽的犯规。

要知道的是这次的错判直接让广州没有了扳平比分的希望,当时的情景是:
广州101-104落后广厦,不过他们有球权,摩尔出手三分球不中,祝铭震摘板之后补篮也没有投进。摩尔抢到前场篮板之后分球,陈盈骏出手投篮,可惜空位三分球不中,这个时候裁判的哨声响了,他示意在抢篮板的时候祝铭震对孙铭徽的犯规,然后孙铭徽两罚全中,在还剩下16.4秒的情况下分差拉大到5分,比赛胜负的悬念也基本上提前消失。
所以从这点上就可以看出这个球对于广州的影响是多么大,要知道的是如果是正确的判罚,郭士强执教的广州在连续错失机会之后还是很有可能继续扳平比分的,但可惜裁判出现了错误的判罚,这也是很无奈。

虽然官方公布这是一次错误的判罚,但是比赛的结果已经不能改变了,广州也遗憾的以5分之差输给了广厦,非常可惜。我们也希望接下来的CBA比赛,裁判尽量少出现错判和误判,争取减少失误,将比赛交给球员们。

鹈鹕
篮网
俄勒冈大学
老鹰
奇才
勇士
骑士
雄鹿
活塞